Voor de ESS werking met de grid heb ik een EM24 op ethernet. Ik heb de indruk dat het redelijk vlot gaat (op een seconde ofzo, ik zal er eens op letten). Weet ook dat die fracties van tijd die hij er naast zit van energie echt niets voorstellen.
Voor de integratie van de P1-meter heb ik zelf ook iets ‘geschreven’ wat werkt (er zijn toch al wat Nederlanders die het gebruiken), maar ik gebruik het zelf niet:
https://github.com/NuKeMtje/ESPHomeDSMRVictron
Thuisbatterij zelf installeren
- NuKeM
- Administrator

- Berichten: 5660
- Lid geworden op: 10 nov 2002, 00:55
- Uitgedeelde bedankjes: 125 keer
- Bedankt: 261 keer
Ondertussen is de keurder ook langs geweest en heeft de installatie helaas afgekeurd.
Ik was een remautomaat in de woning vergeten (in het garage bord en de kringen daar was dit wel voorzien), terechte opmerking en fout van mij, al zou het in de praktijk waarschijnlijk nooit een probleem geweest zijn... ik zou al erg moedwillig mijn best moeten doen om op die kring meer dan 63A te trekken, maar kom.
Daarnaast waren de symbolen op de schema's niet volgens het nieuwe AREI, nee idd, maar ze waren wel meer dan duidelijk, ach ja
Eerst wou hij om nog andere redenen de installatie gaan afkeuren, gelukkig kon ik hem na wat uitleg duidelijk maken dat zijn redenatie niet juist was
maar bon, er zat wel iets (theoretisch) fout en een 63A C-curve remautomaat had ik niet liggen en kon ik dus ook niet snel snel installeren, m.a.w. afgekeurd helaas 
De week nadien de nodige aanpassingen gedaan, foto's gemaakt van geïnstalleerde remautomaat en bezorgd aan installateur die de keurder vervolgens vroeg of op basis daarvan een herkeuring vermeden kon worden en de boel goedgekeurd kon worden... blijkbaar niet
225euro erbij voor mijn rekening, geldpakkers noem ik dat
Ook niet zo heel blij dat ook de installateur de kost volledig bij mij legt nadat hij wel de installatie (zoals ik die gedaan heb) nakijkt en goedkeurt, maar ja, in deze wil ik mijn verantwoordelijkheid wel nemen, ik had dit ook moeten zien.
Als de volgende keuring OK is zal ik mijn schema's wel eens posten. Ze kunnen maar eens iemand helpen dan.
Voor de rest werkt de installatie goed. Met deze donkere dagen heb ik het grid setpoint verhoogt naar dat van het sluipverbruik (300W). Op die manier gaat er veel meer van de zonnepanelen overdag naar de batterijen en kan dat gebruikt worden voor het opvangen van pieken. Dat is nog niet optimaal, want als de batterij 'leeg' is kunnen pieken gewoon hun ding doen. Victron heeft helaas geen peak shaving op zijn AC-in, ik zou het zelf kunnen schrijven, maar heb er nog geen tijd/aanleiding toe gehad (dus bij piek toch de batterij beetje verder ontladen om de piek wat af te toppen en na de piek terug zacht bijladen).
Ondertussen heeft de hele installatie mij aan keurigen (4 dit jaar) alleen al een klein fortuin gekost…
Ik was een remautomaat in de woning vergeten (in het garage bord en de kringen daar was dit wel voorzien), terechte opmerking en fout van mij, al zou het in de praktijk waarschijnlijk nooit een probleem geweest zijn... ik zou al erg moedwillig mijn best moeten doen om op die kring meer dan 63A te trekken, maar kom.
Daarnaast waren de symbolen op de schema's niet volgens het nieuwe AREI, nee idd, maar ze waren wel meer dan duidelijk, ach ja
De week nadien de nodige aanpassingen gedaan, foto's gemaakt van geïnstalleerde remautomaat en bezorgd aan installateur die de keurder vervolgens vroeg of op basis daarvan een herkeuring vermeden kon worden en de boel goedgekeurd kon worden... blijkbaar niet
Ook niet zo heel blij dat ook de installateur de kost volledig bij mij legt nadat hij wel de installatie (zoals ik die gedaan heb) nakijkt en goedkeurt, maar ja, in deze wil ik mijn verantwoordelijkheid wel nemen, ik had dit ook moeten zien.
Als de volgende keuring OK is zal ik mijn schema's wel eens posten. Ze kunnen maar eens iemand helpen dan.
Voor de rest werkt de installatie goed. Met deze donkere dagen heb ik het grid setpoint verhoogt naar dat van het sluipverbruik (300W). Op die manier gaat er veel meer van de zonnepanelen overdag naar de batterijen en kan dat gebruikt worden voor het opvangen van pieken. Dat is nog niet optimaal, want als de batterij 'leeg' is kunnen pieken gewoon hun ding doen. Victron heeft helaas geen peak shaving op zijn AC-in, ik zou het zelf kunnen schrijven, maar heb er nog geen tijd/aanleiding toe gehad (dus bij piek toch de batterij beetje verder ontladen om de piek wat af te toppen en na de piek terug zacht bijladen).
Ondertussen heeft de hele installatie mij aan keurigen (4 dit jaar) alleen al een klein fortuin gekost…
- heist_175
- Moderator

- Berichten: 16261
- Lid geworden op: 07 okt 2010, 09:35
- Locatie: Kempen
- Uitgedeelde bedankjes: 518 keer
- Bedankt: 1176 keer
Kan je toelichten wat "symbolen niet volgens het nieuwe AREI" betekent?
Ik heb geen weet van nieuwe symbolen?
Ik heb net nog een uitbreiding laten goedkeuren en dat was met symbolen die ik al sinds 2015 gebruik.
Ik heb ooit voorgehad dat er ergens een automaat ontbrak (gewoon niet op gelet), langs de verbruikerskant van een oude beltransfo. De keurder zei me: uw installatie ziet er zo goed uit, ik ga daar niet voor afkeuren als je me belooft dat je dat asap in orde brengt. En klaar.
Ik ben meteen een 2A automaat gaan halen om de installatie volledig in orde te brengen.
Dus niet alle keurders zijn kl*tzakken
.
En ik betaalde maar €150 ofzoiets, geen €225.
Ik heb geen weet van nieuwe symbolen?
Ik heb net nog een uitbreiding laten goedkeuren en dat was met symbolen die ik al sinds 2015 gebruik.
Ik heb ooit voorgehad dat er ergens een automaat ontbrak (gewoon niet op gelet), langs de verbruikerskant van een oude beltransfo. De keurder zei me: uw installatie ziet er zo goed uit, ik ga daar niet voor afkeuren als je me belooft dat je dat asap in orde brengt. En klaar.
Ik ben meteen een 2A automaat gaan halen om de installatie volledig in orde te brengen.
Dus niet alle keurders zijn kl*tzakken
En ik betaalde maar €150 ofzoiets, geen €225.
- NuKeM
- Administrator

- Berichten: 5660
- Lid geworden op: 10 nov 2002, 00:55
- Uitgedeelde bedankjes: 125 keer
- Bedankt: 261 keer
Inderdaad, de vorige twee keuringen waren ook prima, ik kreeg zelfs felicitaties voor de installatie. En als er iets niet goed was, fixte men het zelf (bv. aardingskabel zonnepanelen vast(er) schroeven). Blijkbaar was keurder nr 3 ook al gekend bij de batterij installateur als ‘de strengste’. Pech hebben zeker. En dan nog durven zeggen dat de eerdere keurders de fout ook hadden moeten zien… terwijl het net door de batterij is (die nieuw is en die hij komt keuren) dat ik over die 63A kan gaan op een kring… achja, alleen spijtig dat dat allemaal zoveel moet kosten, namelijk een keuring voor de verzwaring, dan voor de zonnepanelen en daarna nog eens voor de batterij.
M.b.t. de symbolen, dat zal ik in een volgende post uitklaren
Add: https://rexel.be/nieuws/wat-zijn-de-bel ... hebben-ze/
https://www.agoria.be/nl/diensten/exper ... publiceerd
Dus symbolen voor de omvormers, ev-laadstation, domotica etc. Mijn symbolen voor omvormer waren gewoon vierkant met diagonaal en dan DC en AC aan elke kant… dat was niet meer goed genoeg
Heb dus maar de nieuwe symbolen (zie laatste versie AREI boek 1) nagemaakt, er de verplichte zaken bij gezet (Pmax) en hoop dat dat voldoende is.
M.b.t. de symbolen, dat zal ik in een volgende post uitklaren
Add: https://rexel.be/nieuws/wat-zijn-de-bel ... hebben-ze/
https://www.agoria.be/nl/diensten/exper ... publiceerd
Dus symbolen voor de omvormers, ev-laadstation, domotica etc. Mijn symbolen voor omvormer waren gewoon vierkant met diagonaal en dan DC en AC aan elke kant… dat was niet meer goed genoeg
Heb dus maar de nieuwe symbolen (zie laatste versie AREI boek 1) nagemaakt, er de verplichte zaken bij gezet (Pmax) en hoop dat dat voldoende is.
-
ivob
- Elite Poster

- Berichten: 6162
- Lid geworden op: 03 feb 2022, 14:32
- Uitgedeelde bedankjes: 745 keer
- Bedankt: 312 keer
Yep, hier ook 150€ voor een deelkeuring (eenmaal voor de laadpaal en eenmaal voor de thuisbatterij).
Bij de laatste volledige keuring (ergens in 2020) liep de keurder gewoon met de installateur mee en telkens wanneer er een foutje werd opgemerkt door de keurder mocht de installateur dat ter plekke verhelpen.
In een ver verleden bij de keuring van de PV installatie was de meting van de aarding niet binnen de limieten.
Terwijl de keurder zijn werk verder zette mocht ik dat ter plekke aanpassen en goedgekeurd.
Het kan dus idd ook anders en hangt van de persoon af die je over de vloer krijgt.
De keurder van de laadpaal was bv. na tien minuten al buiten (alleen eens vlug in de kast gekeken en de aarding uitgemeten. De keurder van de batterij is twee uur binnen geweest en heeft zowat alles in en rond de batterij losgevezen gemeten, gefotografeerd en bbekeken. Persoonlijk heb ik het liever zo want voor als klant moet het in orde zijn (indien afgekeurd zijn de kosten toch voor de installateur, de keuring kan dus maar beter grondig gebeuren).
Sol Invictus!
Disclaimer: op het weergeven van ervaringen volgens de eigen situatie kunnen geen rechten door derden onttrokken worden.
Disclaimer: op het weergeven van ervaringen volgens de eigen situatie kunnen geen rechten door derden onttrokken worden.
-
duizend
- Elite Poster

- Berichten: 3565
- Lid geworden op: 23 apr 2008, 20:36
- Uitgedeelde bedankjes: 172 keer
- Bedankt: 328 keer
heist_175 schreef: 03 nov 2023, 19:10 Ik heb ooit voorgehad dat er ergens een automaat ontbrak (gewoon niet op gelet), langs de verbruikerskant van een oude beltransfo. De keurder zei me: uw installatie ziet er zo goed uit, ik ga daar niet voor afkeuren als je me belooft dat je dat asap in orde brengt. En klaar.
Ik ben meteen een 2A automaat gaan halen om de installatie volledig in orde te brengen.
Ik zie dat je al zelf een bron gevonden hebtheist_175 schreef: 03 nov 2023, 19:10 Heb je daar ook een bron van?
Eens er een reden om af te keuren gevonden is, stopt het toch gewoon?
Een volledig "nazicht" is voor de installateur, niet voor de keurder.
Waarom je in het andere topic dan deze complete onzin blijft verdedigen is me niet duidelijk.
-
liegebeestig
- Elite Poster

- Berichten: 2370
- Lid geworden op: 01 jun 2006, 15:16
- Uitgedeelde bedankjes: 42 keer
- Bedankt: 79 keer
Hoe maak je de berekening voor de 63A eigenlijk? Heb zelf sma sunny Island 3fase dus wellicht wat anders, maar toch benieuwd.
- NuKeM
- Administrator

- Berichten: 5660
- Lid geworden op: 10 nov 2002, 00:55
- Uitgedeelde bedankjes: 125 keer
- Bedankt: 261 keer
Op één (L1) van mijn fases die van het net komen (3F+N 40A) zit na mijn hoofddiff van 300mA een tak met 30mA 63A max diff waarachter 6 kringen zitten (de keuken excl. inductiekookplaat). Diezelfde L1 gaat ook naar de garage waar er daarop ook de batterijomvormer (die continu 4000W kan leveren) en zonnepaneel omvormer (die max 4000W kan leveren) zitten.
Dat wil zeggen dat de L1 kring in huis 40A van het net kan vragen en ook nog eens 35A vanuit de combinatie batterij en zonnepanelen omvormer (als die dat kunnen voorzien, dus ideaal zonmoment + batterijcapaciteit beschikbaar).
M.a.w. moest ik op die 6 kringen van die 63A 30mA diff tak die ook op L1 zit zeer veel verbruikers aanzetten, dan zouden die 75A te samen kunnen trekken.
Dat is meer dan de 63A waarop de Diff en 10mm2 bekabeling voorzien zijn, dus niet goed. Een 63A automaat voor de diff plaatsen moet voorkomen dat die kring overbelast wordt of teveel kan trekken (maar zal die 75A vast nog wel even toelaten voor hij na een tijdje uitschakelt).
Nu, een keuken kan ook wat trekken. Maar 75A is ook best wel veel, ook voor een huishoudelijke keuken (excl. inductiekookplaat!) en zeker voor een lange tijd. Maar kom, het is een veiligheids-fout dus dat moet opgelost worden. Alleen spijtig dat de laatste keurder daarvoor absoluut wil terugkomen terwijl de foto’s en schema’s nu duidelijk tonen dat het in orde is.
Dat wil zeggen dat de L1 kring in huis 40A van het net kan vragen en ook nog eens 35A vanuit de combinatie batterij en zonnepanelen omvormer (als die dat kunnen voorzien, dus ideaal zonmoment + batterijcapaciteit beschikbaar).
M.a.w. moest ik op die 6 kringen van die 63A 30mA diff tak die ook op L1 zit zeer veel verbruikers aanzetten, dan zouden die 75A te samen kunnen trekken.
Dat is meer dan de 63A waarop de Diff en 10mm2 bekabeling voorzien zijn, dus niet goed. Een 63A automaat voor de diff plaatsen moet voorkomen dat die kring overbelast wordt of teveel kan trekken (maar zal die 75A vast nog wel even toelaten voor hij na een tijdje uitschakelt).
Nu, een keuken kan ook wat trekken. Maar 75A is ook best wel veel, ook voor een huishoudelijke keuken (excl. inductiekookplaat!) en zeker voor een lange tijd. Maar kom, het is een veiligheids-fout dus dat moet opgelost worden. Alleen spijtig dat de laatste keurder daarvoor absoluut wil terugkomen terwijl de foto’s en schema’s nu duidelijk tonen dat het in orde is.
-
ivob
- Elite Poster

- Berichten: 6162
- Lid geworden op: 03 feb 2022, 14:32
- Uitgedeelde bedankjes: 745 keer
- Bedankt: 312 keer
Ieder verbruiksprofiel is uiteraard anders maar hier staat het grid setpoint in de zomer gewoon op -30W, in de tussenseizoenen tussen de -20/-10 W en in de winter op 0 tot 10W.NuKeM schreef: 02 nov 2023, 20:21 Voor de rest werkt de installatie goed. Met deze donkere dagen heb ik het grid setpoint verhoogt naar dat van het sluipverbruik (300W). Op die manier gaat er veel meer van de zonnepanelen overdag naar de batterijen en kan dat gebruikt worden voor het opvangen van pieken. Dat is nog niet optimaal, want als de batterij 'leeg' is kunnen pieken gewoon hun ding doen. Victron heeft helaas geen peak shaving op zijn AC-in, ik zou het zelf kunnen schrijven, maar heb er nog geen tijd/aanleiding toe gehad (dus bij piek toch de batterij beetje verder ontladen om de piek wat af te toppen en na de piek terug zacht bijladen).
Zodoende wordt er in de zomer geen sluipstroom van het net gehaald, in de tussenseizoenen nauwelijks en in de winter geen onnodige sluipstroom uit de batterij getrokken.
In de zomer maakt sluipverbruik uit de batterij nl. niet uit want productie op overschot (en kost onnodige netafname alleen maar onnodig geld) en in de winter (hier december en januari) heb je toch al af en toe netafname dan ga je zoveel mogelijk van productie in de batterij willen houden en niet onnodig verspillen richting net.
Ik begrijp niet wat je precies bedoelt met "Victron heeft helaas geen peak shaving op zijn AC".
Wanneer je echter bedoelt dat je het systeem niet kan instellen om niet meer dan een bepaald vermogen uit het net te betrekken kan dat wel degelijk.
Op de instellingen van de remote console (zelfde pagina waar je het grid setpoint instelt) heb je de instelling voor de peakshaving modus (in het NL "pieken afvlakken". Daar kan je vervolgens de instelling kiezen "Alleen boven de minimale laadtoestand" of "Altijd". Wanneer je aan peakshaving wenst te doen kies je voor "Altijd".
Vervolgens moet je de max. AC netwaarde instellen (of beter terug stellen van de default mode wat doorgaans de waarde van de automaat van de hoofdzekering is).
De gemakkelijkste manier om dit te besturen is op de VRM de shortcut voor de "besturingen" te kiezen (rechts boven de twee schuifbalkjes in een vierkant en deze op "manuele besturing in te stellen". Dan heb je rechtstreeks toegang tot de AC instellingen op de Multiplus/maximale netstroom. Normaal staat deze op de automaatwaarde (bv. 1F/40A). Je stelt deze dan terug op bv. 11A (bij 1F) wanneer je niet boven de 2,5 kW netafname wenst te gaan.
Ook interessant wanneer je de batterij van het net wil bijladen zonder teveel vermogen te trekken (stel je dat niet in en de batterij heeft gedurende een bepaalde tijd niet meer kunnen opladen van de zon gaat de Multiplus dat automatisch doen maar tegen het max. vermogen van de batterijomvormer, wat je uiteraard niet wil indien capaciteitstarief van toepassing).
Dat werkt hier perfect hoor (uiteraard zolang er nog energie in de accu zit want die moet de verbruikers kunnen bijspringen wanneer er meer vermogen gevraagd wordt dan waarop het max. netvermogen staat ingesteld).
Je kan dat terugvinden in de handleiding van de ESS maar dit filmpje stelt het wat aanschouwelijker voor:
Sol Invictus!
Disclaimer: op het weergeven van ervaringen volgens de eigen situatie kunnen geen rechten door derden onttrokken worden.
Disclaimer: op het weergeven van ervaringen volgens de eigen situatie kunnen geen rechten door derden onttrokken worden.
- NuKeM
- Administrator

- Berichten: 5660
- Lid geworden op: 10 nov 2002, 00:55
- Uitgedeelde bedankjes: 125 keer
- Bedankt: 261 keer
De Victron doet natuurlijk continu aan peak shaving, maar als de batterij zijn min SoC heeft bereikt, dan stopt het. Als er dan een piek komt dan komt die van het net. Victron heeft een peak shaving functionaliteit die ook bij min SoC kan werken, maar ik had begrepen dat die enkel voor de king(en) op AC-out werkt. Aangezien bij mij bijna alles op AC-in zit (maar wel achter EM24 grid meter) zou dat dus niet werken (maar wel kunnen werken, moest men die grid meter ook ondersteunen).
Ik heb mij zojuist toevallig een kleine (nog te testen) functie geschreven in NodeRed op de Cerbo die mij toelaat een virtuele min SoC te hanteren, waardoor bij pieken de Victron toch gaat ondersteunen, grofweg:
Nog te zien hoe dat gaat werken eens rond het minimale virtuele SoC punt. Ik post het wel.
Ondertussen is het afwachten op de (her)keurder, die komt binnen dit en een uurtje. Spannend
Ik heb mij zojuist toevallig een kleine (nog te testen) functie geschreven in NodeRed op de Cerbo die mij toelaat een virtuele min SoC te hanteren, waardoor bij pieken de Victron toch gaat ondersteunen, grofweg:
Code: Selecteer alles
var setpointLow = 40; //dit is mijn virtuele min SoC
var setpointHigh = setpointLow; //setpointHigh SoC wordt enkel in de winter gebruikt om vanaf een bepaald punt de grid setpoint op bv. het sluipverbruik in te stellen zodat de batterij wat trager leeg wordt getrokken of de kans krijgt wat bij te laden.
var currentSoC = msg.payload; //input van de functie node is de huidige SoC
var d=new Date();
var month=d.getMonth() + 1;
if (month <= 3 || month >= 10)
{
setpointHigh = 75; //in de wintermaanden onder 75% SoC (maar boven 40%) ander grid setpoint toelaten
}
if (currentSoC >= setpointHigh) {
msg.payload = 0; //standaard normaal streven naar 0 verbruik van de grid
} else if (currentSoC >= setpointLow) {
msg.payload = 360; //in bepaalde maanden sluipverbruik toelaten
} else {
msg.payload = 1500; //bij virtueel lege batterij pieken toelaten van max 5500W (= 1500W + de 4000W die mijn Victron kan leveren). Als de piek of het ontladen gedaan is wordt er dan terug bijgeladen tot de virtuele min SoC.
}
return msg; //deze gaat naar de grid setpoint setting van de VictronOndertussen is het afwachten op de (her)keurder, die komt binnen dit en een uurtje. Spannend
-
ivob
- Elite Poster

- Berichten: 6162
- Lid geworden op: 03 feb 2022, 14:32
- Uitgedeelde bedankjes: 745 keer
- Bedankt: 312 keer
Al mijn kringen staan in back up en ik gebruik de ET112.
Uiteraard werkt er niets wanneer de batterij op 0% SoC staat.
Daarom stel ik in de winter ook een hogere SoC* in zodat:
- de batterij minstens één keer per maand naar 100% gaat op PV (om de cellen voldoende te herbalanceren zonder he tnet te moeten gebruiken).
- er altijd genoeg vermogen in reserve zit om aan peakshaving te doen (indien nodig). Je kan het systeem immers ook zo instellen dat het geen stroom afneemt uit de batterij onder de ingestelde SoC waarde maar wel daaronder gaat wanneer je de ingestelde vermogenspiek onder controle wil houden (dat is dus de modus "altijd").
*mijn batterij heeft een hogere opslagcapaciteit dan ik dagelijks verbruik dus de SoC kan gerust wat hoger zonder het net voortdurend te moeten gebruiken.
Uiteraard werkt er niets wanneer de batterij op 0% SoC staat.
Daarom stel ik in de winter ook een hogere SoC* in zodat:
- de batterij minstens één keer per maand naar 100% gaat op PV (om de cellen voldoende te herbalanceren zonder he tnet te moeten gebruiken).
- er altijd genoeg vermogen in reserve zit om aan peakshaving te doen (indien nodig). Je kan het systeem immers ook zo instellen dat het geen stroom afneemt uit de batterij onder de ingestelde SoC waarde maar wel daaronder gaat wanneer je de ingestelde vermogenspiek onder controle wil houden (dat is dus de modus "altijd").
*mijn batterij heeft een hogere opslagcapaciteit dan ik dagelijks verbruik dus de SoC kan gerust wat hoger zonder het net voortdurend te moeten gebruiken.
Sol Invictus!
Disclaimer: op het weergeven van ervaringen volgens de eigen situatie kunnen geen rechten door derden onttrokken worden.
Disclaimer: op het weergeven van ervaringen volgens de eigen situatie kunnen geen rechten door derden onttrokken worden.
- NuKeM
- Administrator

- Berichten: 5660
- Lid geworden op: 10 nov 2002, 00:55
- Uitgedeelde bedankjes: 125 keer
- Bedankt: 261 keer
Allé, keurder nr2 is langs gekomen. Die ging weer afkeuren. In off-grid mode was de kortsluitstroom te laag (163A of zoiets), waardoor op de back-up kring volgens hem curve B automaten moesten komen. Dat de kortsluitstroom laag was is imo ook normaal gezien de bron. Toch maar even direct de installateur gebeld dan, die wist uit te leggen aan de keurder dat dit fout was en gaf aan wie hij binnen zijn organisatie hiervoor moest contacteren. Oef.
Tweede fout (die de eerdere drie keurders niet meegaven!) was het ontbreken van een afschakelpunt in mijn remote kast, om de ingang daarvan af te kunnen koppelen. Dat deed ik altijd door de automaat in de hoofdkast naar die remote kast af te koppelen, maar dat was blijkbaar niet genoeg. Dat mocht ik gelukkig nog snel aanpassen vandaag, hem de foto’s sturen en hij zou zien of het ok was.
Nog even afwachten dus. Maar het is me in ieder geval iets die keuringen
Tweede fout (die de eerdere drie keurders niet meegaven!) was het ontbreken van een afschakelpunt in mijn remote kast, om de ingang daarvan af te kunnen koppelen. Dat deed ik altijd door de automaat in de hoofdkast naar die remote kast af te koppelen, maar dat was blijkbaar niet genoeg. Dat mocht ik gelukkig nog snel aanpassen vandaag, hem de foto’s sturen en hij zou zien of het ok was.
Nog even afwachten dus. Maar het is me in ieder geval iets die keuringen
- heist_175
- Moderator

- Berichten: 16261
- Lid geworden op: 07 okt 2010, 09:35
- Locatie: Kempen
- Uitgedeelde bedankjes: 518 keer
- Bedankt: 1176 keer
Ik doe het telkens met een equivalente automaat (bv 25A in de hoofdkast én de "bij"-kast), iemand suggereerde me recent om in de 2de kast een diff te steken van 30mA. Daar zie ik het nut niet van in. Een een 100mA kost een pak meer (4p/40A/300mA = €56 <> 4p/40A/100mA = €180).NuKeM schreef: 08 nov 2023, 18:37 Tweede fout (die de eerdere drie keurders niet meegaven!) was het ontbreken van een afschakelpunt in mijn remote kast, om de ingang daarvan af te kunnen koppelen. Dat deed ik altijd door de automaat in de hoofdkast naar die remote kast af te koppelen, maar dat was blijkbaar niet genoeg. Dat mocht ik gelukkig nog snel aanpassen vandaag, hem de foto’s sturen en hij zou zien of het ok was.
- NuKeM
- Administrator

- Berichten: 5660
- Lid geworden op: 10 nov 2002, 00:55
- Uitgedeelde bedankjes: 125 keer
- Bedankt: 261 keer
De keuring zou positief zijn, maar ik wacht het verslag nog af.
Add: in bijlage mijn geanonimiseerde eendraadsschema's voor de liefhebbers (het kan maar eens iemand helpen)
Mijn peak shaving sturing hierboven werkt zoals verwacht niet goed op het omslagpunt, dan gaat hij snel over van laden/ontladen/laden/ontladen om op dat punt te blijven. Een hysteresis is zoals verwacht dus nodig.
Omdat ik te lui ben dit zelf snel te schrijven in een function block heb ik onderstaande gebruikt:
https://flows.nodered.org/node/node-red ... hysteresis
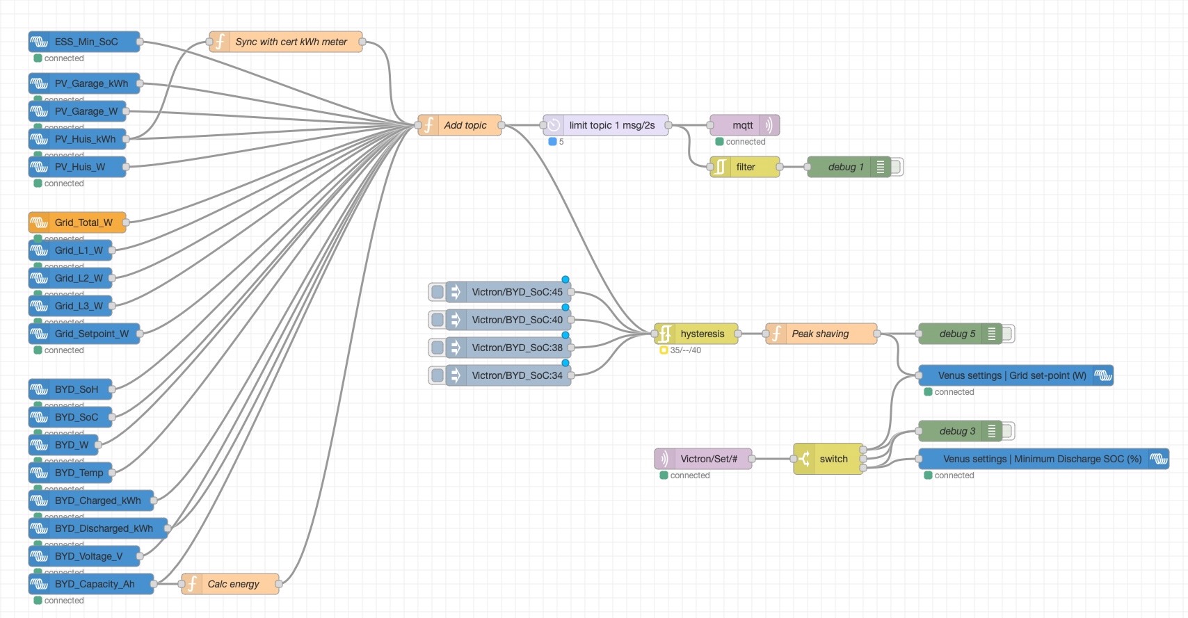
Hier mijn voorlopig volledige flow, dit bevat ook zaken buiten de peak shaving, zoals het versturen van metingen via MQTT naar home assistant (waar ze ook in een lange termijn InfluxDb gaan met Grafana erop) en het mogelijk maken het grid setpoint en de min SoC vanuit HomeAssistant in te stellen.
M.b.t peakshaving neemt hij de harde Min SoC limit van Victron over en gaat daar een virtuele boven zetten (hier +15% erboven). Dit zorgt voor 15% marge voor het opvangen van (langdurige) pieken, wat absoluut voor mij meer dan voldoende zou moeten zijn. De Hysteresis settings, net zoals bij de Victron Peak Shaving op de critical kant gebruik ik hier ook een 5% hysteresis.
Wat logica m.b.t. setpoint grid (zie ook de uitleg eerder voor wat context): Dit lijkt beter te werken
Enige dat ik er nog eens moet insteken is dat hij bij meer dan voldoende SoC ook in de 'winter' periode de grid naar 0 stuurt i.p.v. naar het sluipverbruik van (in mijn geval) 360W.
Add: in bijlage mijn geanonimiseerde eendraadsschema's voor de liefhebbers (het kan maar eens iemand helpen)
Mijn peak shaving sturing hierboven werkt zoals verwacht niet goed op het omslagpunt, dan gaat hij snel over van laden/ontladen/laden/ontladen om op dat punt te blijven. Een hysteresis is zoals verwacht dus nodig.
Omdat ik te lui ben dit zelf snel te schrijven in een function block heb ik onderstaande gebruikt:
https://flows.nodered.org/node/node-red ... hysteresis
Hier mijn voorlopig volledige flow, dit bevat ook zaken buiten de peak shaving, zoals het versturen van metingen via MQTT naar home assistant (waar ze ook in een lange termijn InfluxDb gaan met Grafana erop) en het mogelijk maken het grid setpoint en de min SoC vanuit HomeAssistant in te stellen.
M.b.t peakshaving neemt hij de harde Min SoC limit van Victron over en gaat daar een virtuele boven zetten (hier +15% erboven). Dit zorgt voor 15% marge voor het opvangen van (langdurige) pieken, wat absoluut voor mij meer dan voldoende zou moeten zijn. De Hysteresis settings, net zoals bij de Victron Peak Shaving op de critical kant gebruik ik hier ook een 5% hysteresis.
Wat logica m.b.t. setpoint grid (zie ook de uitleg eerder voor wat context): Dit lijkt beter te werken
Enige dat ik er nog eens moet insteken is dat hij bij meer dan voldoende SoC ook in de 'winter' periode de grid naar 0 stuurt i.p.v. naar het sluipverbruik van (in mijn geval) 360W.
- NuKeM
- Administrator

- Berichten: 5660
- Lid geworden op: 10 nov 2002, 00:55
- Uitgedeelde bedankjes: 125 keer
- Bedankt: 261 keer
Ik heb het even opgezocht, het duurt toch pakweg 10 seconden ofzo voor een last van bv. 2000W.ben144 schreef: 10 okt 2023, 13:36 Hoe snel is de reactie van de multiplus met de ET112 ? Dus maw hoe snel ziet de multiplus de load (op acin) en gaat hij direct bijvoorbeeld een load van 2000w compenseren of langzaamaan in stappen van 400w (ik las ergens zoiets dat er toch wat vertraging op zit).
Hieronder een voorbeeld van een waterkoker in huis die aan gaat (zowel log van P1 meter als EM24), grid setpoint was hier 360W dus daar ging hij terug naar sturen. Op zich is dat snel genoeg, want de energie die je in die 10 seconden van het net trekt is verwaarloosbaar. In Off-grid werking zal hij wel sneller reageren natuurlijk.
- heist_175
- Moderator

- Berichten: 16261
- Lid geworden op: 07 okt 2010, 09:35
- Locatie: Kempen
- Uitgedeelde bedankjes: 518 keer
- Bedankt: 1176 keer
Welk programma gebruik jij?NuKeM schreef: 10 nov 2023, 08:57 De keuring zou positief zijn, maar ik wacht het verslag nog af.
Add: in bijlage mijn geanonimiseerde eendraadsschema's voor de liefhebbers (het kan maar eens iemand helpen)
eendraadsschema.pdf
Apart dat je per fase aparte verbruikers hebt getekend, krijgt elke rail in uw bord dan een andere fase?
Bij mij krijgt elke rail 3fasen, en ik switch L1/2/3 met zo'n vork, waarbij ik erop gelet heb grotere verbruikers op een andere fase te zetten.
- NuKeM
- Administrator

- Berichten: 5660
- Lid geworden op: 10 nov 2002, 00:55
- Uitgedeelde bedankjes: 125 keer
- Bedankt: 261 keer
Programma QElectroTech: https://qelectrotech.org/screenshots.php
AREI symbolen (niet de meest recente): https://shadowhunter.co.uk/nl/downloads.php. + aangevuld met zelfgemaakte in QElectroTech
Ik heb inderdaad 3 rails die elk een fase krijgen, dat leek me overzichtelijker
AREI symbolen (niet de meest recente): https://shadowhunter.co.uk/nl/downloads.php. + aangevuld met zelfgemaakte in QElectroTech
Ik heb inderdaad 3 rails die elk een fase krijgen, dat leek me overzichtelijker
-
liegebeestig
- Elite Poster

- Berichten: 2370
- Lid geworden op: 01 jun 2006, 15:16
- Uitgedeelde bedankjes: 42 keer
- Bedankt: 79 keer
Was het een optie om heel je installatie achter de noodstroom te hangen? Zo heb ik het 3 fasig uitgevoerd.NuKeM schreef:Programma QElectroTech: https://qelectrotech.org/screenshots.php
AREI symbolen (niet de meest recente): https://shadowhunter.co.uk/nl/downloads.php. + aangevuld met zelfgemaakte in QElectroTech
Ik heb inderdaad 3 rails die elk een fase krijgen, dat leek me overzichtelijker
- NuKeM
- Administrator

- Berichten: 5660
- Lid geworden op: 10 nov 2002, 00:55
- Uitgedeelde bedankjes: 125 keer
- Bedankt: 261 keer
Aangezien ik maar één leiding heb naar de garage, waar ook de opstelling staat, was dat helaas niet mogelijk. Ik zal wel een installatie maken (voldoende beveiligd tegen inschakeling door derden) die het wel mogelijk zal maken ook alles off grid te zetten indien nodig.
- NuKeM
- Administrator

- Berichten: 5660
- Lid geworden op: 10 nov 2002, 00:55
- Uitgedeelde bedankjes: 125 keer
- Bedankt: 261 keer
Vandaag even de off-grid overgang van het hele huis getest en dat ging prima. Dit is natuurlijk niet direct, maar is een manuele actie waarvoor de elektriciteit in huis even 'uit' gaat.
Ik werk met lock-outs op de automaten volgens een procedure (eigen aan mijn systeem) zodat kortsluitingen uit blijven (wat zeker kan als je iets fout doet). 100% veilig is het dus niet en al zeker niet AREI ok denk ik. Maar, ik weet wat ik doe en de locks voorkomen dat andere iets fout zouden kunnen doen. M.b.t. de off-grid werking, dat viel heel goed mee. Zelfs een korte piek (2-5s) van 6-7kW wist de Victron (nominaal 4kW) op te vangen toen ik twee ovens tegelijkertijd snel wou opwarmen
Normaal gebruik (lichten aan, 2 inductieplaten actief op hogere (realistische) stand, dampkap aan en de microgolfoven ook op normale stand) was geen probleem, al tikt dit toch al dicht tegen de 4000W aan. Ondertussen ook eens gaan luisteren naar de Multiplus en die gaf gelukkig enkel een vriendelijke brom. Toen ik in het verleden een heat gun op half vermogen door de Multiplus liet voeden dacht ik echt dat hij van de muur zou trillen/brommen, gelukkig was dat dus een uitzondering.
Ik werk met lock-outs op de automaten volgens een procedure (eigen aan mijn systeem) zodat kortsluitingen uit blijven (wat zeker kan als je iets fout doet). 100% veilig is het dus niet en al zeker niet AREI ok denk ik. Maar, ik weet wat ik doe en de locks voorkomen dat andere iets fout zouden kunnen doen. M.b.t. de off-grid werking, dat viel heel goed mee. Zelfs een korte piek (2-5s) van 6-7kW wist de Victron (nominaal 4kW) op te vangen toen ik twee ovens tegelijkertijd snel wou opwarmen
Normaal gebruik (lichten aan, 2 inductieplaten actief op hogere (realistische) stand, dampkap aan en de microgolfoven ook op normale stand) was geen probleem, al tikt dit toch al dicht tegen de 4000W aan. Ondertussen ook eens gaan luisteren naar de Multiplus en die gaf gelukkig enkel een vriendelijke brom. Toen ik in het verleden een heat gun op half vermogen door de Multiplus liet voeden dacht ik echt dat hij van de muur zou trillen/brommen, gelukkig was dat dus een uitzondering.
